STRUCTURE
CHARTS

To help you understand more about how we work, make decisions and measure our progress, we’ve gathered a selection of helpful resources.

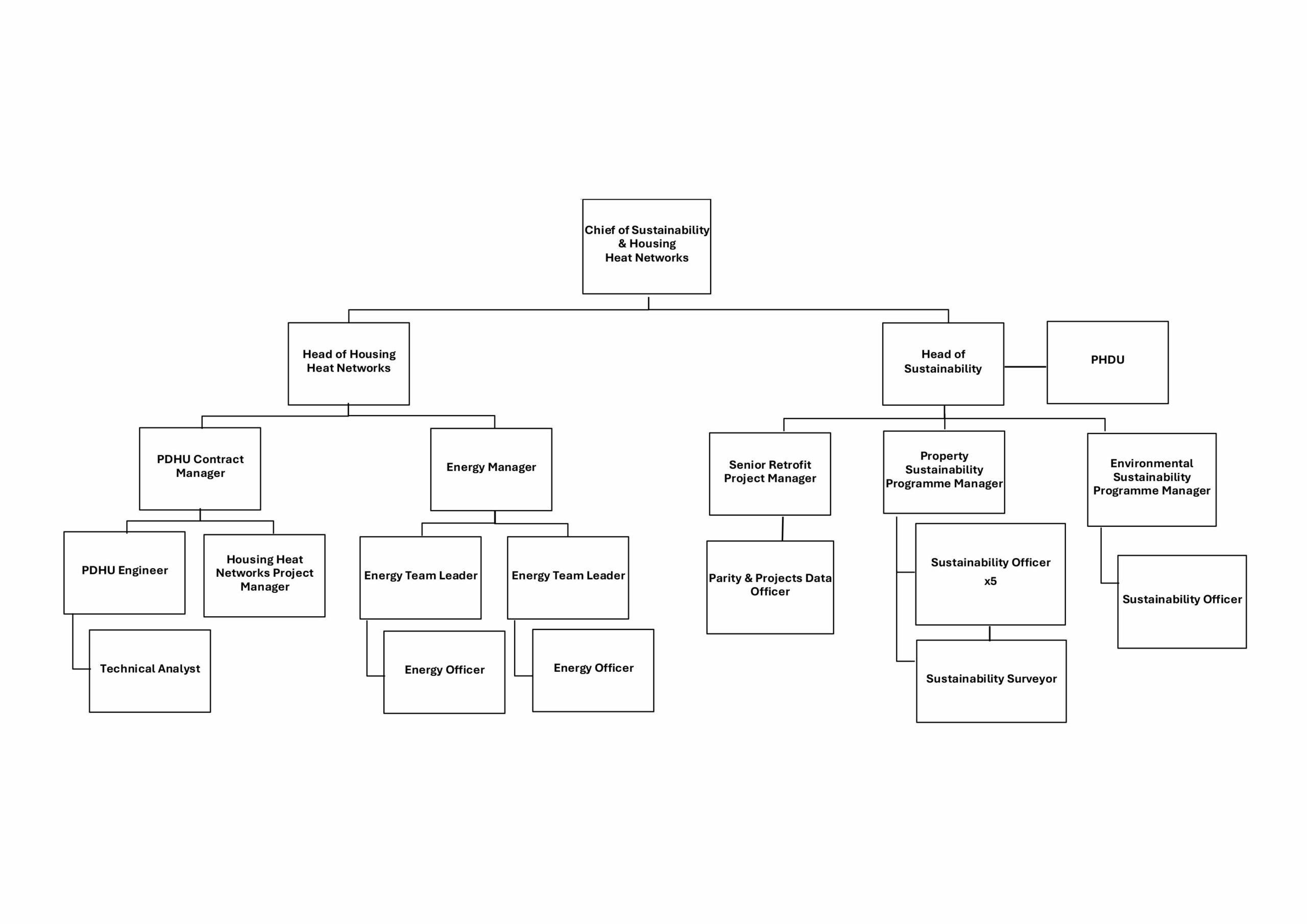
Housing Heat Networks Team Structure

Team Structure

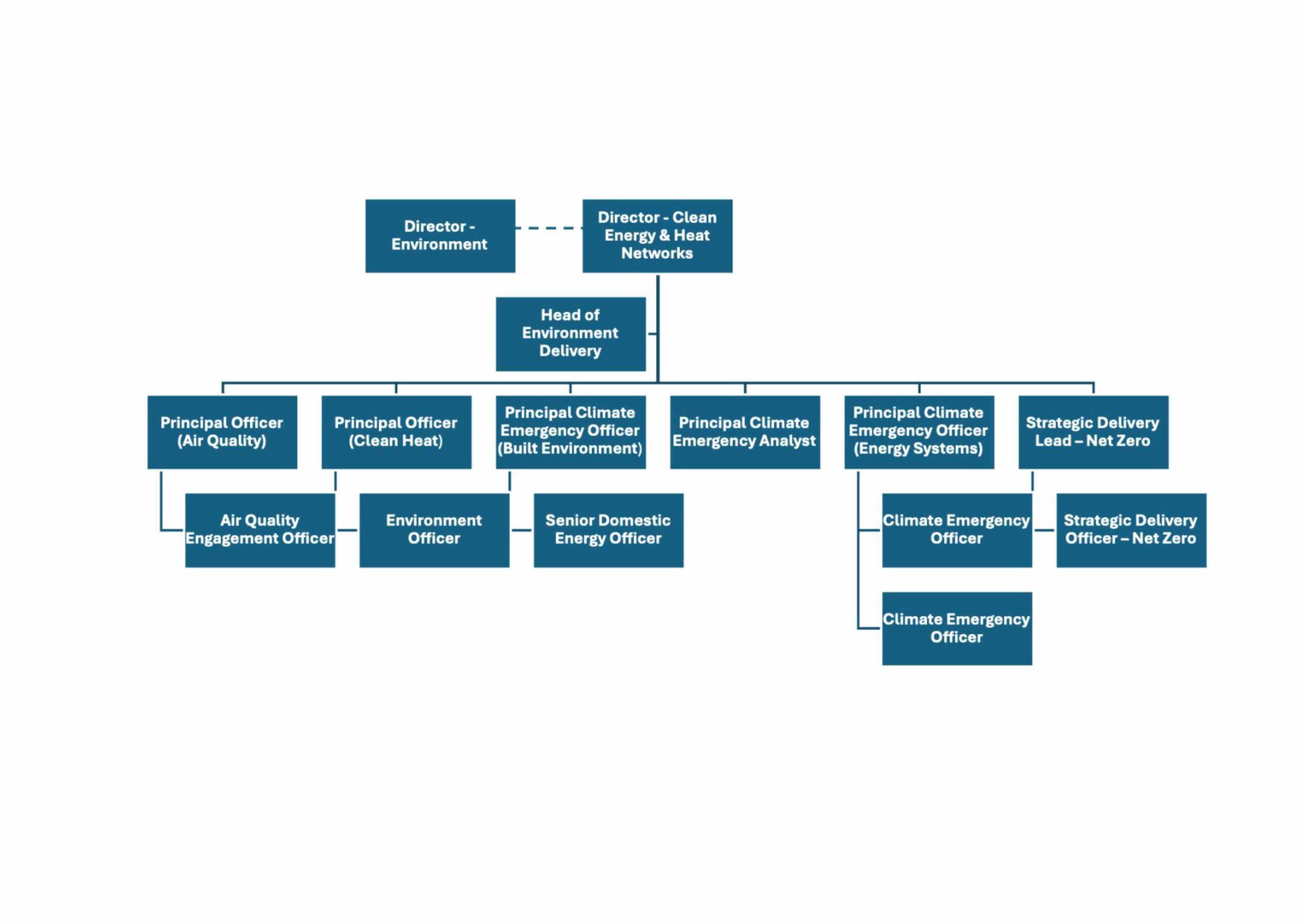
Clean Energy Team Structure

Team Structure

Major Works Team Structure

Team Structure

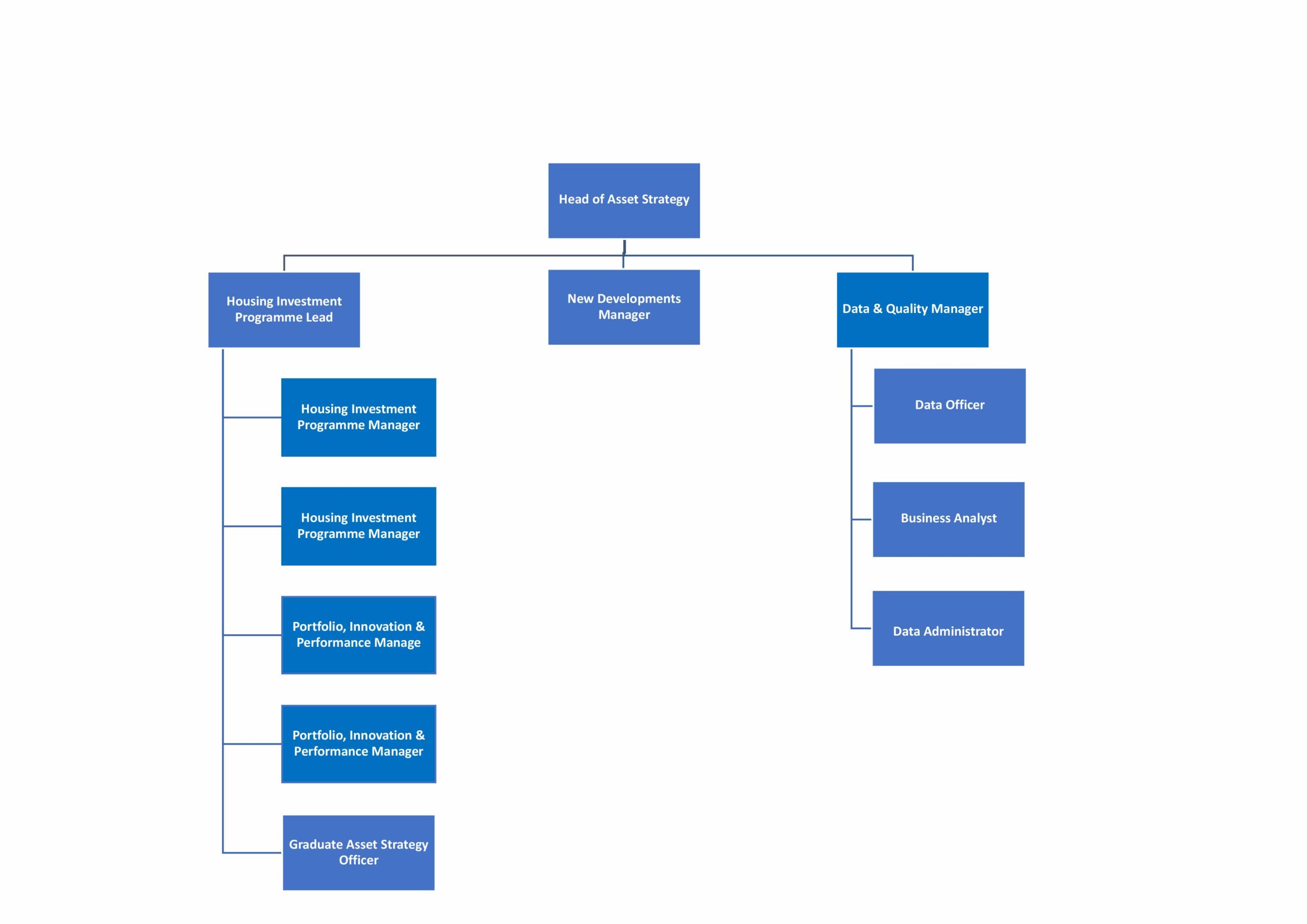
Asset Strategy Team Structure

Team Structure